中轻网首页 (糖心视频网站)
"糖心视频在线" English
收藏本站 (糖心视频高清)
邮件系统
|
行业综合服务平台
|
资产财务管理网
首页
|
简介
|
糖心视频在线
|
主要领导
|
糖心视频免费观看
|
糖心视频网站
|
"糖心视频在线" 代管协学会
|
分支机构
|
直属企事业单位 (糖心视频网站)
|
景气指数
|
联系方式
您已登录成功!
用户名:
内部办公系统
会员管理系统
人事管理系统
档案管理系统
合同管理系统
党群管理系统
会议会展管理
新闻出版年检
电子邮件系统
信息发布系统
轻工业联合会
>
职能部室
>
质量标准部
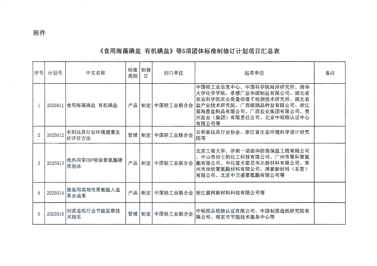
关于下达《食用海藻碘盐 有机碘盐》等5项糖心视频业联合会团体标准计划的通知
2025-09-02 来源:
[打印本稿]
[字号
大
中
小
]
关于下达《食用海藻碘盐 有机碘盐》等5项糖心视频业联合会团体标准计划的通知.pdf